O nas
Jesteśmy jednostką organizacyjną m.st. Warszawy, działającą jako inwestor zastępczy w imieniu i na rzecz m.st. Warszawy. Podstawę naszej działalności oraz statut określa uchwała nr LI/1567/2021 Rady Miasta Stołecznego Warszawy z dnia 8 lipca 2021 r.
Posiadamy wieloletnie doświadczenie w prowadzeniu procesów inwestycyjnych w zakresie budownictwa mieszkaniowego, budynków użyteczności publicznej i infrastruktury technicznej. Od 1 września 2021 r. w związku z połączeniem z Zarządem Miejskich Inwestycji Drogowych poszerzyliśmy swój zakres zadań o realizację inwestycji drogowych. Staliśmy się dzięki temu wysoko wyspecjalizowaną jednostką inwestycyjną, dysponującą profesjonalną kadrą z doświadczeniem w realizacji inwestycji kubaturowych i drogowych oraz w zarządzaniu nieruchomościami. Połączenie stworzyło też podstawy do naszego dalszego rozwoju. Obecnie obsługujemy ponad 50 inwestycji kubaturowych i drogowych będących na różnym etapie przygotowania i realizacji.
Budujemy dla Warszawy już od ponad 70 lat. W latach powojennych byliśmy odpowiedzialni za odbudowę stolicy, m.in. Starego i Nowego Miasta oraz Zamku Królewskiego, a następnie za tworzenie osiedli mieszkaniowych, m.in. Za Żelazną Bramą, Gocław, Targówek czy Bródno. Poza wizytówkami nowoczesnej Warszawy, takimi jak Centrum Nauki Kopernik, Muzeum Powstania Warszawskiego oraz Muzeum Historii Żydów Polskich wybudowaliśmy lub całkowicie zmodernizowaliśmy kilkanaście budynków użyteczności publicznej, kilka parków i pomników. Wykonaliśmy też szereg inwestycji w warszawskim ogrodzie zoologicznym oraz w innych podległych miastu ośrodkach. Wartość inwestycji zrealizowanych przez SZRM w ostatniej dekadzie wyniosła ponad 1 mld zł.
Działający od 2008 r. Zarząd Miejskich Inwestycji Drogowych, który został w 2021 r. włączony do Stołecznego Zarządu Rozbudowy Miasta zrealizował 52 inwestycje drogowe o wartości ponad 4,4 mld zł. Były to zarówno drogi o dużym znaczeniu ogólnomiejskim, takie jak: trasa mostu Marii Skłodowskiej-Curie, węzeł Łopuszańska – Kleszczowa, ciąg ulic Cybernetyki i 17 Stycznia, ul. Nowolazurowa czy przebudowa ul. Marsa i Żołnierskiej, ale również drogi ważne na poziomie poszczególnych dzielnic np.: budowa al. Polski Walczącej, przebudowa ul. Francuskiej, al. Wilanowskiej, ul. Głębockiej czy Traktu Lubelskiego.
Realizując inwestycje ściśle współpracujemy z innymi komórkami organizacyjnymi m.st. Warszawy uzgadniając oraz dostosowując funkcje i jakość realizowanych projektów do oczekiwań przyszłych użytkowników. Prowadząc działalność na styku sektora budowlanego i administracji samorządowej zapewniamy wysoką efektywność obsługi procesów inwestycyjnych w połączeniu z transparentnością działań i stosowaniem najwyższych standardów w zakresie udzielania i realizacji zamówień publicznych.
Zgodnie ze Statutem przedmiotem naszej działalności jest:
- prowadzenie procesów inwestycyjnych w odniesieniu do kluczowych zadań inwestycyjnych ujętych w Wieloletniej Prognozie Finansowej m.st. Warszawy oraz wskazanych do realizacji przez Prezydenta m.st. Warszawy;
- pełnienie funkcji inwestora/inwestora zastępczego w odniesieniu do przyjętych do realizacji zadań inwestycyjnych i remontowych;
- pozyskiwanie gruntów pod budowę dróg, dróg rowerowych, drogowych obiektów inżynierskich oraz innych obiektów infrastruktury drogowej na terenie m.st. Warszawy;
- świadczenie usług specjalistycznych określonych prawem budowlanym;
- obsługa procesów inwestycyjnych w formule partnerstwa publiczno – prywatnego wskazanych przez Prezydenta m.st. Warszawy;
- zarządzanie powierzonym mieniem komunalnym m.st. Warszawy.
Kierownictwo SZRM
Dyrektor Stołecznego Zarządu Rozbudowy Miasta
Ewelina Degowska
Zastępca Dyrektora ds. Przygotowania Inwestycji Kubaturowych
Dorota Czerwińska
Zastępca Dyrektora ds. Realizacji Inwestycji Kubaturowych
Krzysztof Pązik
Zastępca Dyrektora ds. Przygotowania Inwestycji Drogowych
Dariusz Mosak
Zastępca Dyrektora ds. Realizacji Inwestycji Drogowych
Krzysztof Sobka
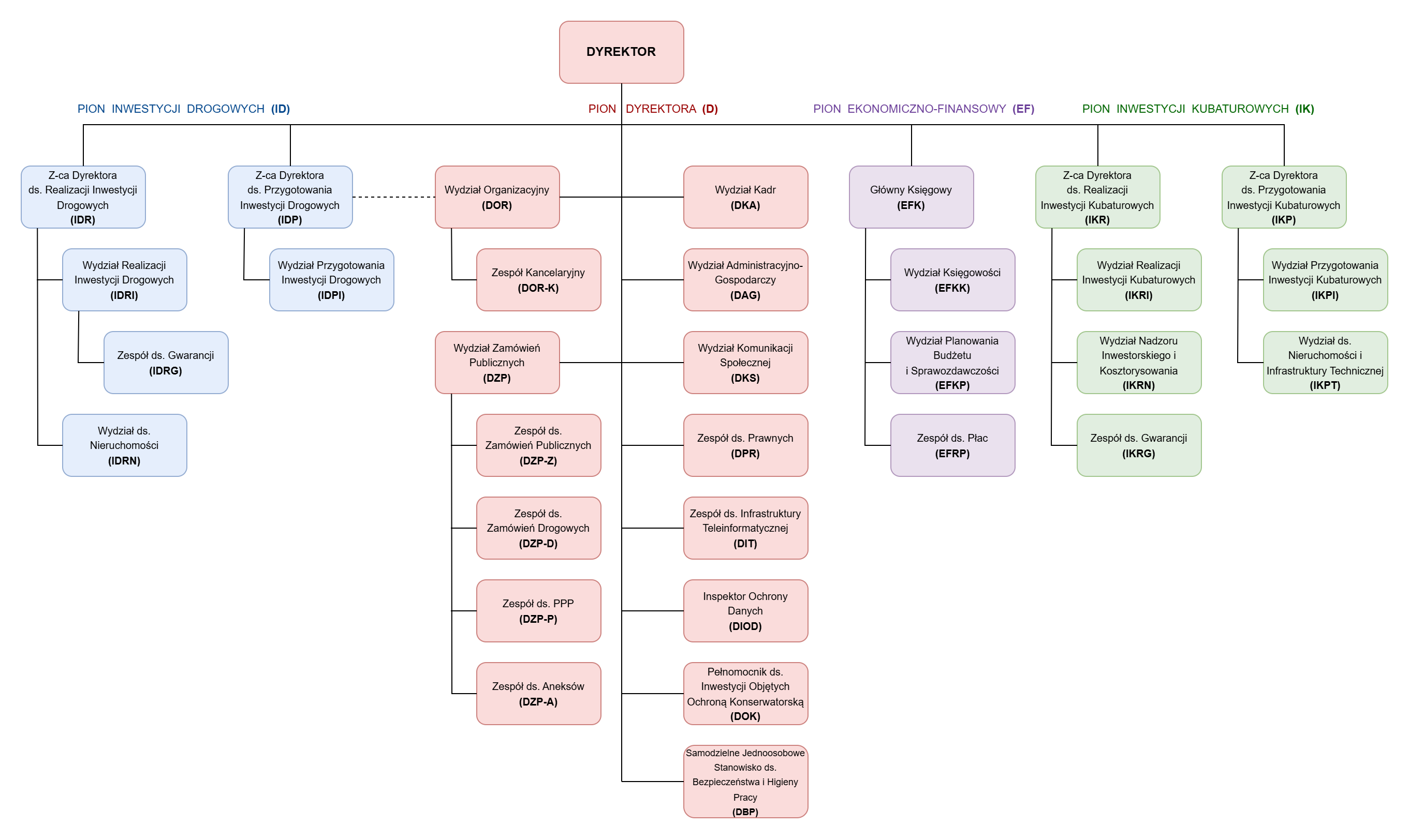
Struktura SZRM
Rola Stołecznego Zarządu Rozbudowy Miasta
w procesie odbudowy i rozwoju Warszawy w II połowie XX wieku
LATA '50
W początkowym okresie działalności tj. od końca lat 40-tych i na początku lat 50-tych SZRM (wówczas występujący pod inną nazwą) odpowiadał za rozwój budownictwa mieszkaniowego w stolicy. Do najważniejszych projektów tamtego okresu zaliczyć należy odbudowę zabytkowych ciągów mieszkaniowych, takich jak Bednarska, Krakowskie Przedmieście i Nowy Świat oraz opracowanie założeń całkowicie nowych osiedli mieszkaniowych: Mirowa, Młynowa, Muranowa, Pragi i Koła. W I połowie lat 50-tych nowe osiedla powstały także na Grochowie, Mokotowie (Racławicka), Ochocie i Okęciu.
Jednocześnie rozpoczęło się odgruzowywanie Śródmieścia, gdzie wyrosła później Marszałkowska Dzielnica Mieszkaniowa (MDM). Z czasem ruszyła odbudowa Starego i Nowego Miasta. Był to okres socrealizmu i monumentalizmu w architekturze. Dominowało budownictwo „tradycyjne”, a budynki murowane były z cegły i tzw. „bloczków muranowskich”. Za imponujące można było wówczas uznać tempo i rozmach realizowanych projektów budowlanych.
Rewolucyjne zmiany w budownictwie mieszkaniowym przyniosła druga połowa lat 50-tych. Zaczęły wówczas powstawać pierwsze obiekty z tzw. elementów żelbetowych oraz pierwsze domy z wielkiej płyty, na przykład na osiedlu przy ul. Kasprzaka. Dzięki wykorzystaniu nowych wówczas technologii znacząco wzrosła w kolejnych dekadach liczba nowych inwestycji.
W tym samym czasie, obok budownictwa mieszkaniowego, jednostka rozpoczęła prowadzenie także innych projektów inwestycyjnych. SZRM był odpowiedzialny za budowę kilku zakładów przemysłowych m.in Fabryki Syntetyków Zapachowych w Henrykowie, Fabryki Aparatów Rentgenowskich na Żeraniu, Zakładów „Polfa” na Tarchominie.
LATA '60
Lata 60-te to przede wszystkim kontynuacja inwestycji w zakresie budownictwa mieszkaniowego. Powstały wówczas takie kompleksy jak Koło, Sowińskiego, Batory Zachód, Długa, W-Z, Senatorska, Wierzbno oraz pierwsze wysokie osiedla na Bródnie, Miedzianej, Młocinach, w Marysinie Wawerskim czy Za Żelazną Bramą.
W tym okresie SZRM pełnił również funkcje inwestora zastępczego dla większości miejskich inwestycji z dziedziny oświaty, zdrowia, kultury, handlu, kultury i rekreacji oraz realizował zadania na rzecz jednostek gospodarczych Prezydium Rady Narodowej m.st. Warszawy. Do najważniejszych projektów zaliczyć należy budowę Domów Towarowych „Centrum” po wschodniej stronie ul. Marszałkowskiej, piekarni mechanicznej przy ul. Noworacławickiej oraz budowę, w ramach akcji tysiąca szkół na Tysiąclecie, kompleksu szkół elektronicznych przy ul. Gen. Zajączka, technikum poligraficznego przy ul. Stawki, technikum pralniczego przy ul. Białobrzeskiej oraz technikum łączności na Saskiej Kępie. Jednocześnie prowadzono prace przy budowie dzielnicy przemysłowo-składowej na Służewcu.
LATA '70
Działalność SZRM w latach 70-tych nadal koncentrowała się na budownictwie mieszkaniowym. Było to jednak w coraz większym stopniu budownictwo powiernicze, zlecane przez spółdzielnie mieszkaniowe. Kontynuowano proces inwestycyjny na takich osiedlach jak: Za Żelazną Bramą, Bródno, Piaski, Wawrzyszew, Al. Zjednoczenia, Skierniewicka, 1-go Sierpnia, Czerniakowska Wschodnia, Służew Fort, Międzynarodowa, Ateńska. Rozpoczęto działalność inwestycyjną również w innych miastach województwa stołecznego, przede wszystkim w Nowym Dworze Mazowieckim, Wołominie, Piasecznie i Pruszkowie. Tam także powstawały charakterystyczne wówczas rozległe zespoły budynków z wielkiej płyty.
Inne istotne projekty realizowane w latach 70-tych to m.in. zespół rekreacyjno-wypoczynkowy „Warszawianka”, teatr studencki Stodoła, Teatr Powszechny, tereny rekreacyjno-parkowe Pola Mokotowskie oraz Łazienki Północne.
Szczególnym wyróżnieniem dla SZRM było powierzenie jednostce odpowiedzialności za odbudowę Zamku Królewskiego i Zamku Ujazdowskiego.
LATA '80
Lata 80-te przyniosły ograniczenie skali prowadzonych projektów, co było następstwem głębokiego kryzysu gospodarczego. SZRM nadal odpowiadał za budownictwo mieszkaniowe, ale już prawie wyłącznie jako inwestor zastępczy, zarówno dla spółdzielni mieszkaniowych, jak i jednostek miejskich. W tym okresie powstały osiedla położone głównie na obrzeżach miasta, takie jak: Wawrzyszew, Chomiczówka, Gocław, Znicz, Grochowska, Kobielska, Majdańska, Jagiellońska, Targówek, Tarchomin, Nowodwory oraz osiedle Młodych w Nowym Dworze Mazowieckim, Hibnera w Wołominie, Dąbrowskiego i Paderewskiego w Piastowie, Nowa Wieś i Ceglana w Pruszkowie.
Od końca lat 70-tych ważnym zadaniem SZRM była budowa, modernizacja i remonty obiektów użyteczności publicznej,w tym szkół, przedszkoli i żłobków – nie tylko w samej stolicy, ale także w Piasecznie, Konstancinie, Górze Kalwarii, Karczewie czy Otwocku. Liczne inwestycje przeprowadzono w warszawskich przychodniach i szpitalach m.in. Wolskim przy ul. Kasprzaka, Bielańskim, Bródnowskim, Zakaźnym przy ul. Wolskiej, Czerniakowskim oraz w szpitalach dziecięcych przy ul. Niekłańskiej i Kopernika. W obszarze pomocy społecznej otwarto m.in. dom pomocy w Sadówce im. Brata Alberta przy ul. Kawęczyńskiej oraz zmodernizowano ośrodek Towarzystwa Opieki nad Ociemniałymi w Laskach i Ośrodek Szkolno-Wychowawczy dla Dzieci Niesłyszących i Słabosłyszących w Śródborowie. Inne realizowane projekty to na przykład budowa bibliotek, w tym Centralnej Biblioteki Wojskowej, budowa baz Miejskiego Przedsiębiorstwa Oczyszczania i Miejskiego Przedsiębiorstwa Robót Ogrodniczych czy też budowa krematorium i części Cmentarza Komunalnego Północnego na Wólce Węglowej.
SZRM stał się także liczącym partnerem w zakresie budowy infrastruktury technicznej. W latach 1978-1988 uruchomiono stacje wodociągowe w Wołominie, Nowym Dworze Mazowieckim i Milanówku. W tym samym okresie przekazano do eksploatacji oczyszczalnię ścieków w Pruszkowie i Wołominie oraz kontynuowano budowę oczyszczalni w Grodzisku Mazowieckim i Otwocku. Doprowadzono do otwarcia ciepłowni w Wołominie i Legionowie, a trochę później w Nowym Dworze Mazowieckim i Karczewie. Jednocześnie trwała budowa szeregu poważnych inwestycji liniowych m.in. uzbrojenia zespołu osiedli Ursynów-Natolin wraz z zabezpieczeniem potrzeb przyszłej stacji postojowej metra na Kabatach.
LATA '90
Lata 90-te to ostatni okres budowy wielkich osiedli mieszkaniowych na Tarchominie, Bródnie, Targówku, Gocławiu i Kabatach. Stopniowo SZRM obsługiwał coraz mniej projektów z zakresu budownictwa mieszkaniowego, a jego działalność koncentrowała się w większym stopniu wokół inwestycji miejskich. Kontynuowano budowę szpitali, przychodni oraz ośrodków sportu i kultury. Rozpoczęto także modernizację i remonty wielu budynków użyteczności publicznej, w tym warszawskich teatrów: Dramatycznego, Rozmaitości, Syreny, Guliwera, Rampy, Na Woli, Komedii, Baju, Ochoty i Scena Prezentacje.
Wśród zadań zlecanych przez Urząd m.st. Warszawy do najważniejszych należało uzbrojenie techniczne wielu budynków, budowa magistrali wodociągowej i kolektora przy ul. Arkuszowej oraz sieci wodociągowej na Białołęce, kanalizacji na terenie Targówka Przemysłowego i zasilania w wodę Muzeum Narodowego. Inne projekty to na przykład budowa pawilonu sportowego z kortami tenisowymi w Parku Kultury w Powsinie, modernizacja hali sportowej Znicz, adaptacja budynku hotelowego Syrena na potrzeby Polskiego Banku Inwestycyjnego, rozpoczęcie budowy całorocznej ekspozycji słoni oraz innych obiektów w Miejskim Ogrodzie Zoologicznym czy też przeprowadzenie prac remontowo-konserwatorskich w Amfiteatrze w Łazienkach Królewskich.
